• 红烧蹄膀的家常做法_红烧蹄膀怎么做才软糯

    红烧蹄膀的家常做法_红烧蹄膀怎么做才软糯

    动植物百科 2025-09-08

    一、选蹄膀:前肘还是后肘? 做红烧蹄膀,第一步就是挑对部位。前肘(前蹄膀)筋多肉嫩,胶质丰富,炖煮后口感更软糯;后肘(后蹄膀)瘦肉比例高,筋络略少,容易柴。家庭做法建议选带骨前肘,重量控制在1.2~...

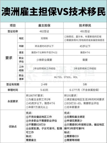
  • 移民澳大利亚有什么好处_澳洲绿卡福利有哪些

    移民澳大利亚有什么好处_澳洲绿卡福利有哪些

    科普资讯 2025-09-08

    为什么越来越多家庭把澳大利亚列为首选移民国? 答案很简单:稳定、福利、教育、环境四大维度全面领先。下面用问答形式拆解,看完就能判断澳洲是否值得。(图片来源网络,侵删) 一、澳洲绿卡到底...

  • 手机解锁密码忘了怎么办_如何重置手机密码

    手机解锁密码忘了怎么办_如何重置手机密码

    宇宙百科 2025-09-08

    手机解锁密码忘了怎么办?先别慌,三步判断能否自救 很多人第一反应是连续试密码,结果触发“设备已停用”提示。正确做法是:(图片来源网络,侵删) 回忆最后一次修改密码的时间与场景,缩小记忆范围...

  • 英国200万移民_如何申请英国签证

    英国200万移民_如何申请英国签证

    科普资讯 2025-09-08

    英国200万移民计划到底是什么? 官方文件里并没有“200万移民计划”这一提法,但业内把2020—2024年间英国向全球发放的超过200万份各类签证统称为“200万移民潮”。它既包含工作签证(Ski...

  • 合肥移民条件_合肥移民流程

    合肥移民条件_合肥移民流程

    科普资讯 2025-09-08

    一、为什么越来越多人选择合肥移民? 过去五年,合肥常住人口净增超百万,其中外来落户占比超过三成。吸引他们的不仅是房价洼地、产业红利,更是落户门槛持续降低带来的确定性。(图片来源网络,侵删) -...

  • 移民的好处和坏处_移民值得吗

    移民的好处和坏处_移民值得吗

    科普资讯 2025-09-08

    移民值得吗? 这取决于个人目标、资源与风险承受力。有人收获更广阔的舞台,也有人陷入文化断层与经济压力。下文用自问自答的方式拆解利弊,帮你做出理性判断。 --- ### 移民究竟能带来...

  • 如何移民去日本_日本移民条件与流程

    如何移民去日本_日本移民条件与流程

    科普资讯 2025-09-08

    想长期在日本生活,却分不清“永住”“归化”“经营管理签证”到底有什么区别?下面用问答形式拆解最常被问到的环节,帮你快速锁定适合自己的路径。(图片来源网络,侵删) 日本移民到底有哪些主流方...

  • 父母移民英国条件_父母移民英国流程

    父母移民英国条件_父母移民英国流程

    科普资讯 2025-09-08

    父母移民英国条件到底有哪些? 核心一句话:父母必须“需要长期照护”且“在英国境外无法得到合理照护”才能获批。(图片来源网络,侵删) 1. 年龄与身份门槛 父母一方或双方年满65周岁,或虽...

  • 如何升级手机系统_手机系统升级失败怎么办

    如何升级手机系统_手机系统升级失败怎么办

    宇宙百科 2025-09-08

    升级手机系统到底难不难?其实,只要掌握正确流程,十分钟就能完成;真正让人头疼的是升级失败后的“黑屏”“卡LOGO”。下面把整套操作拆成四大场景,自问自答,帮你一次搞定。(图片来源网络,侵删)...

  • 广州移民澳洲条件_广州移民澳洲费用

    广州移民澳洲条件_广州移民澳洲费用

    科普资讯 2025-09-08

    广州人为什么要移民澳洲? 广州作为华南门户,经济活跃、教育国际化,但不少家庭仍把目光投向澳洲。核心动因有三:(图片来源网络,侵删) 教育资源:澳洲八大名校全球排名靠前,子女可享本地生学费。...