• 烤秋葵怎么做_烤秋葵需要焯水吗

    烤秋葵怎么做_烤秋葵需要焯水吗

    动植物百科 2025-09-08

    烤秋葵怎么做?不用焯水,直接烤就能保留脆嫩口感。烤秋葵需要焯水吗?完全不需要,焯水反而会让秋葵变软、流失黏液蛋白,影响风味与营养。(图片来源网络,侵删) 一、为什么烤秋葵不用焯水 很多...

  • 加拿大移民中介排名_如何选择靠谱机构

    加拿大移民中介排名_如何选择靠谱机构

    科普资讯 2025-09-08

    加拿大移民中介排名每年都会更新,但“榜单”只是参考,真正决定申请成败的是机构的专业度、透明度与后续服务。本文用问答形式拆解榜单背后的逻辑,并手把手教你筛选出真正靠谱的加拿大移民中介。(图片来源网络,侵...

  • 移民哪里最适合中国人_加拿大还是澳洲

    移民哪里最适合中国人_加拿大还是澳洲

    科普资讯 2025-09-08

    为什么中国人总在加拿大和澳洲之间犹豫? 加拿大与澳洲常年占据“最受华人欢迎移民国”前两位,但两者差异极大。 **核心区别**:加拿大更冷、更包容;澳洲更暖、更贵。 自问:到底哪一国能让华...

  • 重庆移民招聘_如何找到靠谱工作

    重庆移民招聘_如何找到靠谱工作

    科普资讯 2025-09-08

    ```html 为什么重庆成为移民求职的热门城市? 重庆以“山城”闻名,却不仅是旅游打卡地。近年来,两江新区、西部(重庆)科学城、自贸试验区三大国家级平台同时发力,带来海量岗位。2023年...

  • 香港父母移民条件_如何申请父母来港定居

    香港父母移民条件_如何申请父母来港定居

    科普资讯 2025-09-08

    一、香港父母移民的两大通道是什么? 目前香港特区政府为父母赴港定居提供单程证与受养人签证两种主要途径。前者由内地公安出入境管理部门审批,后者由香港入境事务处直接处理。两者适用人群、审批时长、居住权利...

  • 投资移民美国费用多少钱_美国EB5投资金额最新标准

    投资移民美国费用多少钱_美国EB5投资金额最新标准

    科普资讯 2025-09-08

    “投资移民美国到底要花多少钱?”这是咨询量最高的问题之一。答案并不只是官方规定的投资金额,还包括律师费、项目管理费、体检、翻译、公证、签证、登陆后的安家成本等。下文把每一笔支出拆开,让你做预算时心里有...

  • 91手机助手官网下载地址_91手机助手安全吗

    91手机助手官网下载地址_91手机助手安全吗

    宇宙百科 2025-09-08

    91手机助手官网下载地址在哪里? 很多用户在搜索引擎里输入“91手机助手官网下载地址”,结果跳出一堆第三方站点,真假难辨。其实,官方唯一域名是www.91.com,进入后顶部导航栏即可看到“91手机...

  • 深圳落户条件2024_深圳买房首付比例是多少

    深圳落户条件2024_深圳买房首付比例是多少

    趣闻资讯 2025-09-08

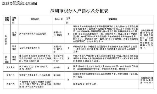
    一、深圳落户条件2024:最新政策与常见误区 深圳落户条件2024到底有哪些变化?(图片来源网络,侵删) 2024年深圳继续沿用“积分+核准”双通道,但**积分门槛由60分上调至65分**,核准类...

  • 冬天夏天秋天适合去哪里旅游_四季穿搭指南

    冬天夏天秋天适合去哪里旅游_四季穿搭指南

    趣闻资讯 2025-09-08

    冬天去哈尔滨看冰灯,夏天去青岛吹海风,秋天去婺源赏红叶,每个季节都有专属风景;羽绒服、短袖、风衣如何切换?下面把**目的地+穿搭+避坑细节**一次说透。 --- 冬天:零下二十度也能玩出花...

  • 华强北手机批发市场在哪_拿货便宜吗

    华强北手机批发市场在哪_拿货便宜吗

    宇宙百科 2025-09-08

    华强北到底在哪儿?地铁几号线能直达? 问:华强北手机批发市场在哪? 答:它位于深圳市福田区,核心区域是华强北路—振华路—振中路围成的“金三角”。地铁2号线/7号线华强北站A出口、3号线/7号线华新...