• 医学生移民加拿大_如何规划职业路径

    医学生移民加拿大_如何规划职业路径

    科普资讯 2025-09-08

    为什么医学生选择移民加拿大? 加拿大医疗体系成熟、医生收入高、科研环境开放,这三大优势让全球医学生趋之若鹜。但**“加拿大医生执照难考”**与**“国际学历认证周期长”**也是绕不开的痛点。自问自答...

  • 移民马来西亚好处有哪些_马来西亚移民优势

    移民马来西亚好处有哪些_马来西亚移民优势

    科普资讯 2025-09-08

    为什么越来越多人把马来西亚列为首选移居地? 在东南亚,**马来西亚以多元文化、低生活成本、优质医疗**三大王牌,成为华人圈热度最高的移民目的地之一。根据马来西亚移民局公开数据,过去五年持“第二家园”...

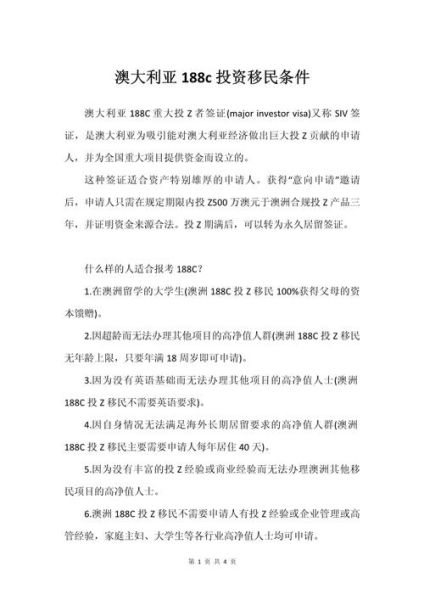
  • 188c投资移民条件_188c投资移民流程

    188c投资移民条件_188c投资移民流程

    科普资讯 2025-09-08

    什么是188c重大投资者签证? 188c(Significant Investor Stream)是澳大利亚商业创新与投资(临时)签证下的一个子类别,专为高净值人群设计。它要求申请人在合规投资框架内...

  • 为什么很多人移民美国_移民美国的好处有哪些

    为什么很多人移民美国_移民美国的好处有哪些

    科普资讯 2025-09-08

    移民美国的好处有哪些?简单来说,美国在教育、就业、创业、医疗、社会福利、资产配置、身份自由度等方面长期保持全球领先,这些因素叠加,形成了持续几十年的“美国引力”。(图片来源网络,侵删)...

  • 澳洲州担保移民条件_如何申请州担保

    澳洲州担保移民条件_如何申请州担保

    科普资讯 2025-09-08

    澳洲州担保移民条件是什么? 各州政府依据自身劳动力缺口,对年龄、职业、英语、工作经验等设定额外门槛,申请人需同时满足联邦与州的双重要求。(图片来源网络,侵删) 州担保与189独立技术移...

  • 投资移民圣卢西亚条件_圣卢西亚护照多少钱

    投资移民圣卢西亚条件_圣卢西亚护照多少钱

    科普资讯 2025-09-08

    投资移民圣卢西亚到底要花多少钱? 圣卢西亚国家经济基金(NEF)捐款最低门槛10万美元起;若选择房地产路线,则需20万美元购房并额外支付政府费用。 —— **主申请人**:10万美元...

  • 美国移民纸是什么_如何填写美国移民纸

    美国移民纸是什么_如何填写美国移民纸

    科普资讯 2025-09-08

    什么是美国移民纸? 美国移民纸(Immigrant Visa Packet)俗称“密封袋”或“棕色包裹”,是领事馆在移民签证获批后交给申请人的一整套纸质文件。它**不是单一表格**,而是包含:(图片...

  • 英国移民父母_如何申请团聚签证

    英国移民父母_如何申请团聚签证

    科普资讯 2025-09-08

    英国移民父母团聚签证是什么? 它指英籍或永居子女为父母申请来英长期居住的签证,官方名称 Adult Dependent Relative visa。核心逻辑:证明父母“生活无法自理且只能由英国子女照...

  • 如何查询移民局签证进度_移民局签证被拒怎么办

    如何查询移民局签证进度_移民局签证被拒怎么办

    科普资讯 2025-09-08

    如何查询移民局签证进度?官方渠道与实用技巧一次讲透 很多人在递交材料后就陷入漫长等待,却不知道怎样主动掌握进度。下面用问答形式拆解最常被忽视的细节。(图片来源网络,侵删) 1. 官方查询入...

  • 留尼旺移民条件_留尼旺移民多少钱

    留尼旺移民条件_留尼旺移民多少钱

    科普资讯 2025-09-08

    留尼旺到底属于哪个国家?移民身份如何界定? 留尼旺是法国海外省,法律体系与法国本土完全一致。因此,留尼旺移民其实就是法国移民的一种特殊形式。拿到留尼旺合法居留,等于拿到法国及申根区通行权。(图片来源...