• 香港投资移民政策2024条件_申请流程详解

    香港投资移民政策2024条件_申请流程详解

    科普资讯 2025-09-08

    香港投资移民政策2024条件 Q:2024年重启的“资本投资者入境计划”最低门槛是多少? A:申请人需在香港市场投放不少于3000万港元的合资格资产,其中至少300万港元须注入指定科创类投资组合。...

  • 法国移民加拿大条件_法国移民加拿大流程

    法国移民加拿大条件_法国移民加拿大流程

    科普资讯 2025-09-08

    法国公民想移民加拿大,到底需要满足哪些硬性条件? 年龄、语言、资金、学历、职业背景,这五大维度是加拿大移民局对法国申请人最常打分的项目。 自问:是不是只要法语好就能稳拿枫叶卡? 自答:法...

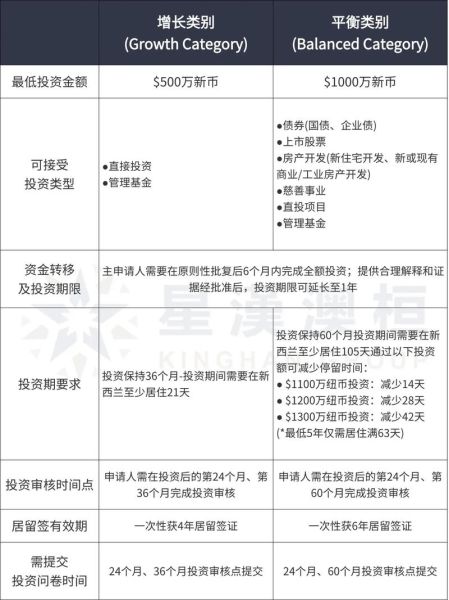
  • 新加坡投资移民条件_需要多少钱

    新加坡投资移民条件_需要多少钱

    科普资讯 2025-09-08

    新加坡投资移民需要多少钱?官方门槛为250万新币起,但真实花费远不止于此,还要考虑家庭成员、律师费、审计费、后续居住成本等。(图片来源网络,侵删) 新加坡投资移民三大主流方案 1....

  • 昆明投资移民政策_昆明投资移民多少钱

    昆明投资移民政策_昆明投资移民多少钱

    科普资讯 2025-09-08

    昆明投资移民政策到底有哪些? 昆明目前对外籍或港澳台投资者开放的移民通道,主要依托《云南省外商投资条例》与昆明市鼓励总部经济办法。核心逻辑是:先拿到合法居留身份,再逐步转为永久居留。常见路径有三条:...

  • 重大投资者移民条件_重大投资者移民优势

    重大投资者移民条件_重大投资者移民优势

    科普资讯 2025-09-08

    重大投资者移民(Significant Investor Visa,简称SIV)是澳大利亚政府于2012年推出的一项高端移民通道,专为高净值人群设计。它以500万澳元合规投资为核心门槛,换来全家快速获...

  • 如何移民北欧_移民北欧需要什么条件

    如何移民北欧_移民北欧需要什么条件

    科普资讯 2025-09-08

    一、为什么大家都想移民北欧? “**福利高、教育免费、环境好**”是搜索框里出现频率最高的三个词。北欧五国(瑞典、挪威、芬兰、丹麦、冰岛)常年占据全球幸福指数榜单前十,但真正让人下定决心的,往往是下...

  • 澳洲移民中介哪家好_澳烨移民靠谱吗

    澳洲移民中介哪家好_澳烨移民靠谱吗

    科普资讯 2025-09-08

    澳烨移民是谁?为什么被频繁搜索 在搜索引擎里输入“澳洲移民中介哪家好”,**澳烨移民**几乎每次都出现在首页。它成立于2006年,总部在悉尼,北京、广州、墨尔本设有直属办公室,持有澳洲移民代理牌照M...

  • 加拿大婚姻移民条件_配偶担保流程

    加拿大婚姻移民条件_配偶担保流程

    科普资讯 2025-09-08

    什么是加拿大婚姻移民? 加拿大婚姻移民,官方称为**配偶担保移民(Spousal Sponsorship)**,允许加拿大公民或永久居民担保其合法配偶或同居伴侣获得永久居留身份。该类别属于家庭团聚移...

  • 最适合穷人移民的国家_低成本移民去哪好

    最适合穷人移民的国家_低成本移民去哪好

    科普资讯 2025-09-08

    为什么穷人也能移民?先打破“移民=有钱”的刻板印象 很多人一听“移民”就想到动辄百万的投资项目,其实全球至少有十几个国家**用技术、劳动力或存款**就能换到合法身份,成本控制在5万人民币以内的案例并...

  • 新投资移民政策_如何申请新投资移民

    新投资移民政策_如何申请新投资移民

    科普资讯 2025-09-08

    什么是“新投资移民”? “新投资移民”并非简单地把钱投出去就能拿身份,而是一套**以合规投资换取居留或国籍**的升级体系。它通常包含三大要素:(图片来源网络,侵删) 政府认可的**投资标的**...