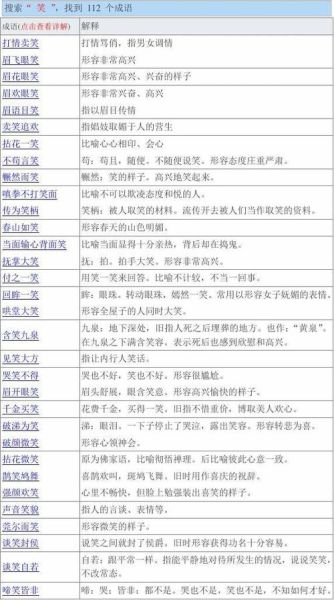
声笑的词语有哪些_如何区分近义词

新网编辑 42 2025-09-08 04:50:41

一、声笑类词语全景速览

提到“声笑”,脑海里会蹦出哪些词?**咯咯、哈哈、嘻嘻、呵呵、嘿嘿、扑哧、嗤笑、哂笑、讪笑、哄笑、爆笑、莞尔、嫣然、捧腹、前仰后合**……这些词看似都写“笑”,其实音色、场景、情感各不相同。

声笑的词语有哪些_如何区分近义词
(图片来源 *** ,侵删)

二、核心疑问:它们到底差在哪?

1. 拟声词 vs 描述词,先分清类别

  • **拟声词**:哈哈、嘻嘻、咯咯、嘿嘿、扑哧——直接模拟声音,读者“听”得见。
  • **描述词**:莞尔、嫣然、哂笑、讪笑——描绘神态或情绪,需要脑补画面。

2. 音色高低与情绪强弱如何对应?

自问:同样是“哈哈”,为什么有时读出发自肺腑,有时却读出敷衍?

自答:关键在**音量、节奏、语境**。

  • **哈哈**:大开大合,情绪饱满,常用于真心大笑。
  • **呵呵**:节奏慢半拍,常被 *** 语境赋予“冷嘲”意味。
  • **嘿嘿**:压低嗓子,带点狡黠或坏笑。
  • **嘻嘻**:音调偏高,多见于少女或轻松场景。
  • **咯咯**:清脆短促,像母鸡下蛋,儿童或女性常用。

3. 场景如何决定用词?

自问:写小说时,该让角色“噗嗤”还是“莞尔”?

自答:看**场合正式度**与**人物身份**。

  • **扑哧**:突然破功,适合憋不住笑的场景,如课堂偷笑、会议走神。
  • **莞尔**:含蓄优雅,古装女主、书生公子标配。
  • **哄笑**:群体同时爆发,舞台、演讲、段子现场。
  • **爆笑**:程度升级,综艺节目、喜剧电影弹幕高频词。
  • **讪笑**:尴尬赔笑,职场、社交修罗场必备。

三、近义词辨析:三组高频易混案例

案例一:哂笑 vs 嗤笑

  • **哂笑**:轻微讥笑,带宽容意味,如“他哂笑孩子的天真”。
  • **嗤笑**:不屑到出声,攻击性更强,如“众人嗤笑他的异想天开”。

案例二:嫣然 vs 莞尔

  • **嫣然**:重在外貌,常搭配“一笑”,突出女性娇艳。
  • **莞尔**:重在神态,男女皆可用,强调温柔含蓄。

案例三:捧腹 vs 前仰后合

  • **捧腹**:动作聚焦肚子,夸张但可控。
  • **前仰后合**:全身失控,画面更滑稽,适合舞台描写。

四、实战写作:如何一句传神?

技巧1:拟声词+动作,双管齐下

例:他**“嘿嘿”**一笑,手指在桌面敲出轻快的节拍,仿佛一切尽在掌握。

声笑的词语有哪些_如何区分近义词
(图片来源 *** ,侵删)

技巧2:描述词+比喻,提升质感

例:她**莞尔**,像春风吹过湖面,只漾起一圈不易察觉的涟漪。

技巧3:反套路制造惊喜

例:听到噩耗,他竟**“扑哧”**笑出声,众人惊愕——原来悲伤到极致,外壳会碎裂成荒诞。


五、常见误用警示

  • 别把**“讪笑”**当“羞涩笑”,前者是尴尬赔笑,后者可用“赧然一笑”。
  • 别把**“爆笑”**用于严肃文学,它自带综艺感,易破坏氛围。
  • *** 语境中**“呵呵”**已变味,正式写作慎用。

六、拓展:方言与外语中的“声笑”彩蛋

四川话**“哈哈儿”**不仅笑,还暗指“一会儿”;日语**“ニコニコ”**(nikoniko)拟态持续微笑;英语**“giggle”**对应中文“咯咯”,却更强调少女调皮感。跨文化写作时,巧妙植入能增添真实感。


七、读者自检:你的故事笑对了吗?

写完一段对话,把笑词遮住,看是否仍能感知情绪。若答案是否定,回到上文,**替换更精准的声笑词**,再读一遍,节奏与情感立刻对位。

声笑的词语有哪些_如何区分近义词
(图片来源 *** ,侵删)
上一篇:同学表现好的词语有哪些_如何夸同学表现好
下一篇:饭菜颜色搭配词语有哪些_如何让餐桌更诱人
相关文章

 发表评论

暂时没有评论,来抢沙发吧~