祖国词语家有哪些_如何正确使用

新网编辑 34 2025-09-08 11:06:49

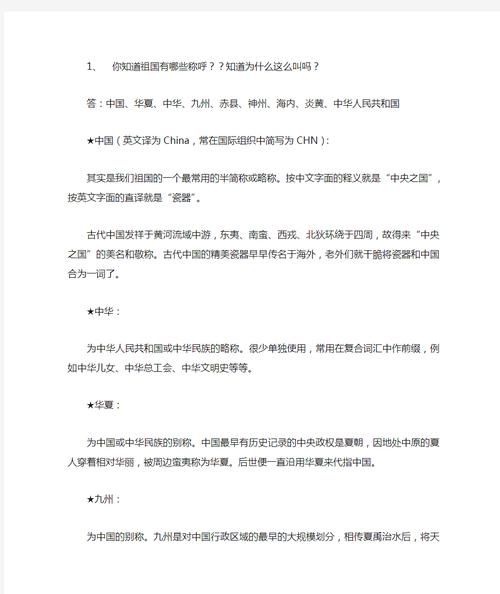
“祖国词语家”到底是谁?

很多人之一次听到“祖国词语家”会误以为是某位具体人物,其实它更像一个文化身份标签:指那些长期研究、整理、传播与“祖国”相关词汇的学者、作家、编辑、语文教师乃至民间爱好者。他们既可能是《现代汉语词典》的编纂者,也可能是短视频里讲解“山河”“华夏”词源的博主。

祖国词语家有哪些_如何正确使用
(图片来源 *** ,侵删)

常见的祖国词语家有哪些代表人物?

1. 学术型:词典编纂者与语言学家

  • 王力、吕叔湘、周有光:虽然并非专研“祖国”一词,却在《同源字典》《语文常谈》里为“中华”“九州”等词立下权威注释。
  • 李行健:主持《现代汉语规范词典》,对“祖国”用法给出“现代民族国家情感载体”的精准定义。

2. 文学型:诗人与散文家

  • 艾青:写下“为什么我的眼里常含泪水?因为我对这土地爱得深沉”,把“土地”升华为“祖国”的意象。
  • 余光中:《乡愁》里“邮票”“船票”成为祖国词语家反复引用的经典隐喻。

3. 大众型:新媒体语文博主

  • “词语收藏夹”:抖音号专做“每日一词”,曾用三分钟拆解“江山”与“社稷”的差别。
  • “新华每日一词”:微博官方账号,每日推送“祖国”语境下的高频词,阅读量常破百万。

如何正确使用“祖国”系列词汇?

1. 区分“祖国”与“国家”

问:写作文时能不能把“祖国”替换成“国家”?
答:不能随意替换。“祖国”侧重情感与历史传承,“国家”强调政权与领土现实。例如:“我爱我的祖国”表达文化认同;“我遵守国家法律”指向制度规范。

2. 避免空洞的形容词堆砌

常见误区:一写到“祖国”就连用“伟大、壮丽、富饶”。
改进 *** :用具体意象替代。与其说“祖国多么伟大”,不如写“稻浪从黑龙江一直铺到雷州半岛”。

3. 引用诗词要注明语境

例句:引用艾青诗句时,应补一句“诗人1938年写下此句,山河破碎,故‘泪水’不仅是个人情感,更是民族创伤”。这样既尊重版权,也防止断章取义。


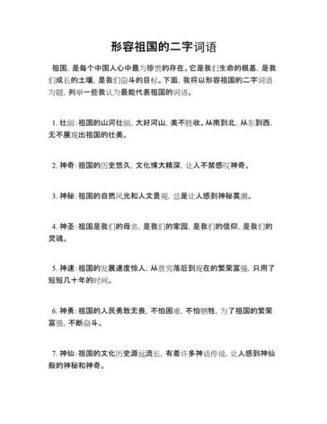
祖国词语家常用的三大工具书

  1. 《现代汉语词典》第7版:查“祖国”词条,可看到“祖籍所在国”与“本国”两层释义。
  2. 《中国历代职官别名大辞典》:若写历史题材,可快速找到“神州”“赤县”等古称。
  3. 《诗词典故词典》:检索“江山”“山河”,能列出杜甫、辛弃疾、秋瑾等人用法,避免撞车。

实战演练:把“我爱祖国”写出新意

问:小学生作文只会写“我爱祖国”,如何升级?
答:分三步走。

  • 之一步:缩小范围——把“祖国”换成“家乡的一条河”,例如“我爱穿城而过的邕江”。
  • 第二步:调动感官——写“河水在立夏后变得像青芒果一样绿”。
  • 第三步:连接历史——补一句“外公说,他当年从邕江码头坐船去打仗,回来时江水依旧,却多了两座新桥”。

这样,“祖国”不再是抽象符号,而是一条可触可感的河。

祖国词语家有哪些_如何正确使用
(图片来源 *** ,侵删)

常见疑问快答

Q: *** 热词“阿中哥哥”算不算祖国词语家的研究对象?
A:算。它属于青年亚文化对“祖国”的昵称化再创造,词语家会记录其传播路径:微博超话→B站弹幕→主流媒体引用。

Q:写公文能不能用“华夏”“神州”替代“祖国”?
A:慎用。公文需庄重规范,“祖国”一词已足够准确;“华夏”多见于文化宣传稿,“神州”更适合航天新闻。

Q:海外华人如何称呼“祖国”?
A:语境决定用词。之一代移民常称“国内”,第二代说“我父母的祖国”,第三代可能直接用“China”。词语家会标注这种代际差异。


进阶阅读:三篇值得收藏的论文

  1. 《“祖国”概念在近代的语义变迁》(《中国语文》2019年第3期)
  2. 《从“山河”到“江山”:政治地理词汇的修辞学考察》(《修辞学习》2021年第2期)
  3. 《社交媒体中“祖国”表情包的符号学分析》(《新闻与传播研究》2022年第5期)

把这些资料放进文件夹,下次写作时就能迅速调取权威论据,避免“祖国”一词的泛化与空洞。

祖国词语家有哪些_如何正确使用
(图片来源 *** ,侵删)
上一篇:美国技术移民新政策_2024年申请流程
下一篇:什么声大笑词语有哪些_什么声大笑词语怎么写
相关文章

 发表评论

暂时没有评论,来抢沙发吧~