多数仓库把清晨出货时间定在5:30—7:00之间,因为此时城市尚未拥堵,司机可避开早高峰,确保之一批货在8点前抵达客户门店。若遇生鲜、冷链品类,时间还会提前到4:30,以保障商品鲜度。

自问:早高峰前上路究竟省多少成本?
自答:以广州到深圳为例,5:30出发比8:00出发平均节省1小时20分钟,单趟油费与路桥费合计可下降12%,一个月跑22天就能省出一辆车的月租。
若遇大雾封路,系统会在4:00触发预警,自动把该线路订单延迟到第二班次,并同步给客户微信端,减少投诉。
大促订单量往往是平日3—5倍,仓库会把截单时间提前到18:00,并启用临时夜班,拣货、复核、装车三班倒,确保24小时滚动出库。同时,在月台增设伸缩式皮带机,装车效率提升40%。
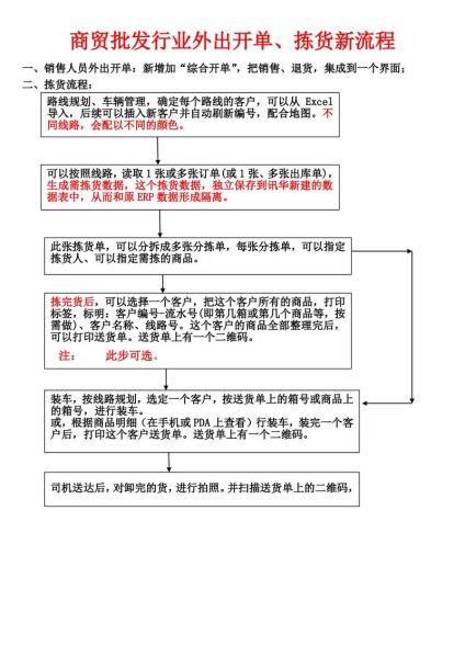
自问:没有高位叉车、没有WMS也能做吗?
自答:可以,但要把流程极度简化:
现在主流做法是给每辆车装北斗+4G双模GPS,仓库系统对接微信小程序,客户输入订单号即可看到:

司机通常凌晨3:30起床,连续驾驶4小时后易疲劳。仓库可设置司机休息室,配备躺椅、热水、微波炉,让司机在返程前补觉1小时;同时推行双司机轮班制,降低事故率。
部分头部企业已在试点AGV机器人拣货+自动装车机械臂,整个流程从拣货到发车无需人工干预,预计可将清晨出货时间再提前30分钟,并减少夜班人力成本50%。

发表评论
暂时没有评论,来抢沙发吧~