• 手机卡补卡要钱吗_补卡费用是多少

    手机卡补卡要钱吗_补卡费用是多少

    宇宙百科 2025-09-08

    手机卡补卡要钱吗?多数情况下要收费,但金额因运营商、套餐、会员等级而异,部分场景可免费。(图片来源网络,侵删) 一、三大运营商补卡收费现状 1. 中国移动 普通用户:10元/张(...

  • 鱼子酱怎么做_鱼子酱的正确吃法

    鱼子酱怎么做_鱼子酱的正确吃法

    动植物百科 2025-09-08

    鱼子酱怎么做?家庭也能复刻的简易流程 很多人以为鱼子酱只能由鲟鱼卵制成,其实在家用鲑鱼卵、飞鱼卵也能做出风味不俗的“平民版”。下面拆解关键步骤,自问自答解决常见疑惑。(图片来源网络,侵删) 选...

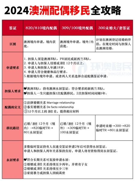
  • 澳大利亚家庭移民条件_如何申请配偶签证

    澳大利亚家庭移民条件_如何申请配偶签证

    科普资讯 2025-09-08

    配偶签证是澳大利亚家庭移民里最受欢迎的类别之一,但官方条款多达数百页,DIY申请人常因信息碎片化而踩坑。本文用“自问自答”的方式,把核心难点拆成可操作步骤,帮你少走弯路。(图片来源网络,侵删)...

  • 移民香港有什么优势_如何申请香港身份

    移民香港有什么优势_如何申请香港身份

    科普资讯 2025-09-08

    香港身份到底值不值得拿?拿到后又能享受哪些实打实的好处?下面用问答形式拆解,帮你快速看懂。(图片来源网络,侵删) --- 一、为什么中产家庭都在抢香港身份? 1. 教育跳板:一条比高...

  • 移民西班牙需要什么条件_西班牙移民政策2024最新要求

    移民西班牙需要什么条件_西班牙移民政策2024最新要求

    科普资讯 2025-09-08

    西班牙凭借欧盟身份、宜人气候与高性价比生活,成为华人家庭移居欧洲的热门目的地。本文围绕“移民西班牙需要什么条件”这一核心疑问,结合2024年最新政策,从签证类型、资金门槛、居住要求、材料清单到常见误区...

  • 如何移民到澳洲_澳洲移民条件有哪些

    如何移民到澳洲_澳洲移民条件有哪些

    科普资讯 2025-09-08

    澳洲移民条件有哪些?核心取决于你选择的签证类别,不同路径对年龄、英语、职业、资产、打分要求差异极大。(图片来源网络,侵删) 一、主流移民通道总览:先选路,再准备 技术移民(189/...

  • 中国移民条件_中国移民流程

    中国移民条件_中国移民流程

    科普资讯 2025-09-08

    中国移民条件到底有哪些? 中国并非传统意义上的移民国家,但近年来随着经济腾飞,越来越多的外籍人士希望长期居留甚至入籍。官方渠道里,**“永久居留”**才是核心关键词,而非“移民”二字。常见路径分为四...

  • 亲属移民绿卡申请流程_亲属移民绿卡排期多久

    亲属移民绿卡申请流程_亲属移民绿卡排期多久

    科普资讯 2025-09-08

    亲属移民绿卡到底是什么? 亲属移民绿卡(Family-Based Green Card)是美国移民体系中**最常见**的永久居民身份获取途径之一。它允许美国公民或绿卡持有者为**直系亲属或优先亲属*...

  • EB3技术移民条件_申请流程

    EB3技术移民条件_申请流程

    科普资讯 2025-09-08

    什么是EB3技术移民? EB3是美国职业移民第三优先类别,面向**技术工人、专业人士以及非技术工人**。其中技术工人与专业人士通道被统称为“EB3技术移民”。它不像EB1那样要求杰出成就,也无需EB...

  • 移民日本需要多少钱_2024最新费用清单

    移民日本需要多少钱_2024最新费用清单

    科普资讯 2025-09-08

    准备移民日本,却担心预算失控?下面用自问自答的方式,把签证、生活、教育、医疗、税务五大板块一次性拆解,帮你把每一分钱算得明明白白。(图片来源网络,侵删) 一、签证申请阶段到底要花多少?...