• 炒香菇的家常做法_香菇怎么炒才嫩滑

    炒香菇的家常做法_香菇怎么炒才嫩滑

    动植物百科 2025-09-08

    香菇怎么炒才嫩滑? 关键在于“预处理+火候+调味”三步走:先低温除酸再高温锁汁,最后回锅补味,就能让香菇既弹又滑。 --- 一、选菇:什么样的香菇最适合炒? - **鲜香菇**:菌...

  • 表演大方的词语有哪些_如何自然运用

    表演大方的词语有哪些_如何自然运用

    趣闻资讯 2025-09-08

    表演大方的词语,指的是在舞台、镜头或日常交流中,能够迅速传递自信、从容、亲切感的词汇与短语。它们不是生僻的辞藻,而是**朗朗上口、节奏明快、情绪饱满**的日常表达。下面从“有哪些”“怎么用”“怎么练”...

  • 圣基茨移民护照多少钱_圣基茨护照免签国家有哪些

    圣基茨移民护照多少钱_圣基茨护照免签国家有哪些

    科普资讯 2025-09-08

    圣基茨移民护照多少钱?官方费用与隐藏成本全拆解 圣基茨护照到底要花多少钱? 单人最低15万美元起,但千万别只盯着这个数字。 官方给出的“投资入籍”通道有两条: - **捐赠可持续增...

  • 美国绿卡申请条件_多久能拿到绿卡

    美国绿卡申请条件_多久能拿到绿卡

    科普资讯 2025-09-08

    拿到美国绿卡到底要满足哪些硬性条件?从递交材料到真正拿到那张塑料卡片,又需要多久?这两个问题几乎每天都在移民论坛里被反复追问。下面用自问自答的方式,把官方文件、律师经验、以及真实案例揉在一起,给你一份...

  • 手机储存满了怎么办_如何清理手机内存

    手机储存满了怎么办_如何清理手机内存

    宇宙百科 2025-09-08

    手机储存为什么会突然爆满? 很多人早上醒来发现系统提示“储存空间不足”,第一反应是“我明明没下载大文件”。其实,**系统缓存、社交软件临时文件、重复照片、离线地图**才是隐形杀手。以微信为例,仅群聊...

  • 矛盾心态怎么调节_总是犹豫不决怎么办

    矛盾心态怎么调节_总是犹豫不决怎么办

    趣闻资讯 2025-09-08

    一、矛盾心态是什么?它为何总让人进退两难? “想辞职又怕没收入,想留下又嫌没前途”——这种左右拉扯的感受就是典型的矛盾心态。它并非简单的“选择困难”,而是价值观冲突、风险感知失衡、自我认同模糊三者叠...

  • 红烧肉怎么做好吃_家庭红烧肉简单做法

    红烧肉怎么做好吃_家庭红烧肉简单做法

    动植物百科 2025-09-08

    为什么同样是五花肉,有人烧得软糯不腻,有人却柴硬发苦? 答案:关键在于**焯水、炒糖色、火候**三步,顺序和细节稍有偏差,口感天差地别。 --- 选肉:肥瘦比例决定入口体验 - **三...

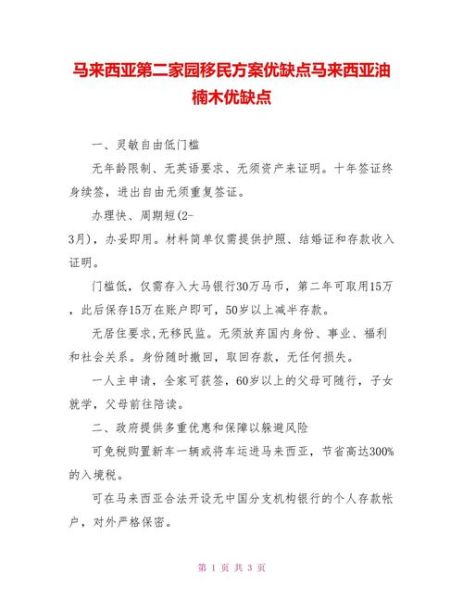
  • 马来西亚适合移民吗_马来西亚移民优缺点

    马来西亚适合移民吗_马来西亚移民优缺点

    科普资讯 2025-09-08

    **马来西亚适合移民吗?** 整体而言,马来西亚对追求低门槛、低成本、热带生活的人群颇具吸引力,但并非人人皆宜。下文通过自问自答拆解关键疑虑,帮助你判断“马来西亚移民优缺点”是否匹配个人需求。...

  • 绿卡和美国移民的区别_拿到绿卡等于移民吗

    绿卡和美国移民的区别_拿到绿卡等于移民吗

    科普资讯 2025-09-08

    拿到绿卡并不等于完成移民,它只是通往移民身份的关键一步。 绿卡到底是什么? **绿卡**是美国永久居民卡的俗称,官方名称为I-551表。它证明持有人拥有在美国永久居住和工作的权利,但仍...

  • 如何快速学会弹钢琴_初学者每天练多久

    如何快速学会弹钢琴_初学者每天练多久

    趣闻资讯 2025-09-08

    “我手指僵硬,多久才能弹出一首完整的曲子?”这是许多零基础学员最常问的问题。答案并不神秘:只要方法得当,**每天保持30~45分钟高质量练习**,多数人能在三个月内完成一首中等难度的乐曲。下面用问答形...