• 移民日本容易吗_普通人怎么申请

    移民日本容易吗_普通人怎么申请

    科普资讯 2025-09-08

    不容易,但路径清晰,普通人只要选对签证、准备充分,仍有较高成功率。 为什么大家都说“移民日本难”? - **语言门槛**:官方文件、面试、日常生活几乎全日语,N2以下寸步难行。 - **...

  • 手机玩家如何选游戏手机_游戏手机散热哪家强

    手机玩家如何选游戏手机_游戏手机散热哪家强

    宇宙百科 2025-09-08

    为什么“手机玩家”越来越挑剔? 过去只要处理器够快就能叫“游戏手机”,现在可不行。屏幕刷新率、触控采样率、散热堆料、肩键映射、系统级免打扰,缺一样都会被玩家吐槽。尤其是散热,一旦降频,帧率瞬间从12...

  • 移民安家服务哪家好_如何快速融入当地生活

    移民安家服务哪家好_如何快速融入当地生活

    科普资讯 2025-09-08

    一、移民安家服务哪家好?三大核心指标帮你筛选 面对市面上数十家机构,移民安家服务哪家好?真正值得托付的机构通常具备以下特征:(图片来源网络,侵删) 官方资质齐全:查看是否拥有公安部《因私出入境...

  • 如何投资移民新西兰_新西兰投资移民条件

    如何投资移民新西兰_新西兰投资移民条件

    科普资讯 2025-09-08

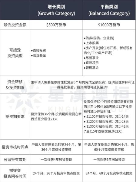
    新西兰投资移民到底分几类? 新西兰移民局把投资移民分为两大通道:Investor 1(高额投资)与Investor 2(普通投资)。前者门槛高、速度快;后者资金要求低,但需打分排队。(图片来源网络,...

  • 半夜听到诡异笑声怎么办_真的有鬼吗

    半夜听到诡异笑声怎么办_真的有鬼吗

    趣闻资讯 2025-09-08

    半夜听到诡异笑声怎么办?先别慌,先判断声音来源 **第一步:确认是“人”还是“物”** - 把耳朵贴近墙壁、天花板、地板,分辨声音方向。 - 关掉空调、冰箱、路由器,排除电器共振。...

  • 手机聊天记录删除了怎么恢复_微信聊天记录恢复方法

    手机聊天记录删除了怎么恢复_微信聊天记录恢复方法

    宇宙百科 2025-09-08

    一、聊天记录真的被彻底删除了吗? 很多人以为点击“删除聊天”后,信息就永远消失了。其实,**系统只是把文件索引标记为“可覆盖”**,真正的数据仍留在存储芯片里,直到新数据写入才会被覆盖。因此,**越...

  • 中式风格衣服怎么搭配_中式风格衣服有哪些款式

    中式风格衣服怎么搭配_中式风格衣服有哪些款式

    趣闻资讯 2025-09-08

    中式风格衣服到底指什么? 提到“中式风格衣服”,很多人脑海里立刻浮现旗袍、盘扣、立领,其实远不止这些。它泛指以**汉族传统服饰元素**为核心,融合现代剪裁与审美的服装体系。从面料、纹样到结构,都藏着...

  • 板栗为什么好吃_如何挑选优质板栗

    板栗为什么好吃_如何挑选优质板栗

    趣闻资讯 2025-09-08

    板栗为什么好吃?答案:因为它兼具甘甜粉糯与馥郁栗香,又富含碳水、膳食纤维与矿物质,一口下去既有饱腹感又有满足感。 --- 一、从“甘”到“香”:板栗的风味密码 1. 甘甜来自哪里?...

  • 垃圾乱倒骂人词语有哪些_如何避免邻里冲突升级

    垃圾乱倒骂人词语有哪些_如何避免邻里冲突升级

    趣闻资讯 2025-09-08

    一、垃圾乱倒骂人词语有哪些? 在小区或城中村,垃圾乱倒常引发口角,骂人词语往往带有地域歧视、人身攻击甚至诅咒色彩。常见高频词包括:(图片来源网络,侵删) “没素质的乡巴佬”——把乱扔垃圾与地域...

  • 手机桌面怎么整理_手机桌面图标怎么分类

    手机桌面怎么整理_手机桌面图标怎么分类

    宇宙百科 2025-09-08

    为什么手机桌面总是越用越乱? 每天解锁手机十几次,却总在找应用?**90%的混乱源于无规划的图标堆放**。当下载量突破50个应用后,默认的“先来后到”排序方式就会失效,导致高频应用被埋在第二屏甚至第...