• 清炖排骨怎么做_清炖排骨放什么调料

    清炖排骨怎么做_清炖排骨放什么调料

    动植物百科 2025-09-08

    清炖排骨怎么做? 排骨焯水后,与姜片、葱段、料酒同入砂锅,一次性加足热水,小火炖90分钟,最后加盐即可。 --- 选骨:为什么肋排比脊骨更适合清炖? 肋排脂肪均匀、肉质细嫩,炖后汤面清...

  • 会议场地怎么选_会议流程如何设计

    会议场地怎么选_会议流程如何设计

    趣闻资讯 2025-09-08

    一、会议场地怎么选?先锁定需求再比价 选场地最怕“看着好,用起来糟”。**自问:我的会议核心需求是什么?**(图片来源网络,侵删) 人数:实际到场人数×1.2,预留弹性空间 形式:课桌式、U...

  • 穿心莲凉拌怎么做_穿心莲凉拌要不要焯水

    穿心莲凉拌怎么做_穿心莲凉拌要不要焯水

    动植物百科 2025-09-08

    穿心莲凉拌要不要焯水? **建议先焯水5秒,再冰镇,可去草酸、减苦味,口感更脆嫩。** --- 一、选菜:怎样挑到最新鲜的穿心莲? - **叶片**:深绿、无黄斑、边缘无卷曲。...

  • 平凡的人有哪些品质_普通人如何发光

    平凡的人有哪些品质_普通人如何发光

    趣闻资讯 2025-09-08

    提到“平凡”,很多人脑海里会跳出“普通”“不起眼”“没故事”等标签。可真正走进生活,你会发现:那些看似平淡的面孔,往往藏着最动人的光。本文用一系列描写平凡的人的词语,拆解他们身上的可贵品质,并回答一个...

  • 澳洲移民到底好不好_澳洲移民优缺点

    澳洲移民到底好不好_澳洲移民优缺点

    科普资讯 2025-09-08

    澳洲移民到底好不好? 答案是:因人而异,但综合来看,**澳洲在教育、福利、环境方面优势明显,而高成本、职业瓶颈、文化差异则是主要挑战**。 --- 为什么有人把澳洲称作“南半球天堂”...

  • 五花肉炒辣椒怎么做_五花肉炒辣椒要不要焯水

    五花肉炒辣椒怎么做_五花肉炒辣椒要不要焯水

    动植物百科 2025-09-08

    五花肉炒辣椒怎么做?完整步骤拆解 很多人第一次做这道菜,最纠结的就是“五花肉炒辣椒怎么做”。其实流程并不复杂,只要掌握“先煸后炒、先干后湿”八个字,就能让肉香与辣香层层叠加。(图片来源网络,侵删)...

  • 葡萄牙移民条件_葡萄牙移民流程

    葡萄牙移民条件_葡萄牙移民流程

    科普资讯 2025-09-08

    葡萄牙移民条件 葡萄牙黄金签证对主申请人要求:年满18周岁、无欧盟拒签史、无犯罪记录、购买符合政府要求的私人医疗保险。附属申请人包括配偶、未成年子女、经济依赖父母及18岁以上在读子女。资金方面,...

  • 天津澳洲移民条件_天津澳洲移民费用

    天津澳洲移民条件_天津澳洲移民费用

    科普资讯 2025-09-08

    ```html 天津人为什么偏爱澳洲? 天津港的开放基因让这座城市天然亲近海外,而澳洲技术移民清单里大量工程、会计、IT职业恰好与天津高校培养方向吻合。再加上天津直飞悉尼、墨尔本的航班每周...

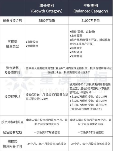
  • 投资移民新西兰条件_投资移民新西兰多少钱

    投资移民新西兰条件_投资移民新西兰多少钱

    科普资讯 2025-09-08

    新西兰投资移民到底要花多少钱?需要满足哪些条件? 这两个问题几乎是所有高净值家庭在规划身份时最先抛出的疑问。本文用“自问自答”的方式,把官方政策、市场实操、隐藏成本一次性拆解,帮你快速判断自己适不适合...

  • 怎样移民日本_日本移民条件有哪些

    怎样移民日本_日本移民条件有哪些

    科普资讯 2025-09-08

    “到底怎样才能真正拿到日本身份?”这是很多人第一次搜索日本移民时最想搞懂的问题。下面用自问自答的方式,把官方条文、民间经验、常见误区一次性拆给你看。(图片来源网络,侵删) 一、日本移民到...