万物拾忆
  • 首页
  • 宇宙百科
  • 动植物百科
  • 科普资讯
  • 趣闻资讯
首页 科普资讯
  • 如何移民澳大利亚_澳大利亚移民条件

    如何移民澳大利亚_澳大利亚移民条件

    科普资讯 •2025-09-08

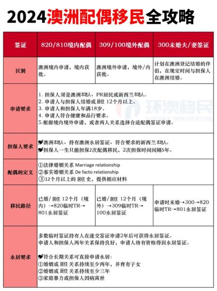
    澳大利亚移民到底有哪些通道? 想拿到澳洲永居,**第一步是选对通道**。目前官方把移民分为五大类:技术移民、雇主担保、商业投资、家庭团聚、人道与难民。90%的申请人集中在**技术移民与雇主担保**两...

  • 美国投资移民条件_美国EB5投资移民需要多少钱

    美国投资移民条件_美国EB5投资移民需要多少钱

    科普资讯 •2025-09-08

    美国EB5投资移民到底要花多少钱? 官方最低投资额:80万美元(TEA区域)或105万美元(非TEA区域),但这只是“入场券”。真正落地时,还需把律师费、项目管理费、体检、公证、翻译、签证费、NVC...

  • 移民米兰需要什么条件_移民米兰要多少钱

    移民米兰需要什么条件_移民米兰要多少钱

    科普资讯 •2025-09-08

    移民米兰需要什么条件?官方路径逐一拆解 想合法移居意大利第二大城市,首先要问自己:我属于哪一类申请人?米兰所在的伦巴第大区执行的是国家统一政策,但地方警察局在材料审核上会更严格。以下三条主流通道几乎...

  • 联邦技术移民申请条件_联邦技术移民打分表

    联邦技术移民申请条件_联邦技术移民打分表

    科普资讯 •2025-09-08

    什么是联邦技术移民? 联邦技术移民(Federal Skilled Worker Program,FSWP)是加拿大经济类移民的核心通道之一,面向拥有高等教育、工作经验和语言能力的海外申请人。它通过...

  • 澳洲学生签证多久能下来_澳洲学生签证申请流程

    澳洲学生签证多久能下来_澳洲学生签证申请流程

    科普资讯 •2025-09-08

    澳洲学生签证多久能下来? 官方给出的标准审理周期为: • **75%的申请在29天内完成** • **90%的申请在42天内完成** 实际时长受材料完整性、背景调查、体检结果等...

  • 加拿大移民需要多少分_如何计算CRS分数

    加拿大移民需要多少分_如何计算CRS分数

    科普资讯 •2025-09-08

    什么是CRS分数? CRS(Comprehensive Ranking System)是加拿大联邦快速通道(Express Entry)用来给候选人打分的系统。它综合评估年龄、学历、语言、工作经验等...

  • 北京新西兰移民局电话_如何联系新西兰签证中心

    北京新西兰移民局电话_如何联系新西兰签证中心

    科普资讯 •2025-09-08

    北京新西兰移民局电话是多少? 010-8531 6000 这是新西兰移民局在北京的直线电话,工作时间为周一至周五 08:30-12:00、13:30-17:00(法定节假日除外)。拨通后按“1...

  • 加拿大移民怎么样_加拿大移民有哪些途径

    加拿大移民怎么样_加拿大移民有哪些途径

    科普资讯 •2025-09-08

    加拿大移民到底值不值?先算清三笔账 **第一笔账:经济回报** 加拿大统计局最新数据显示,新移民登陆五年后的家庭年收入中位数约7.1万加元,比本地出生家庭低约8%,但十年后可追平甚至反超。...

  • 海外购房移民条件_哪个国家最便宜

    海外购房移民条件_哪个国家最便宜

    科普资讯 •2025-09-08

    海外购房移民到底需要多少钱? 不少朋友一上来就问:“海外购房移民条件里最核心的是不是资金?”答案是肯定的,但金额跨度极大。 • 希腊:25万欧元起,可买多套住宅或商铺,一家三代拿永居。 • 葡萄...

  • 移民cdr怎么写_工程师职业评估流程

    移民cdr怎么写_工程师职业评估流程

    科普资讯 •2025-09-08

    拿到澳洲技术移民邀请后,CDR(Competency Demonstration Report)就是决定工程师能否通过EA职业评估的生死线。很多申请人卡在“写不出”“写不对”两大难题上。下面用自问自答...

  • 首页
  • 上一页
  • 705
  • 706
  • 707
  • 708
  • 709
  • 710
  • 711
  • 712
  • 713
  • 714
  • 下一页
  • 尾页

最近发表

  • 阳宅财位在哪里_如何布局招财
  • 2019紫微斗数看财运_如何提升偏财运
  • 微信名字怎么取带财运_好听又聚财的昵称有哪些
  • 梦到蛇和龙虾是什么意思_梦见蛇和龙虾的预兆
  • 梦到无公是什么意思_梦到无公预示着什么
  • 属猪的和什么属相相害_属猪相害属相有哪些
  • 孕妇梦到碗是什么意思_孕妇梦见碗碎了预示什么
  • 梦到特大火是什么意思_如何化解
  • 微信头像用什么招财_微信头像风水禁忌
  • 2017年属牛每月运势详解_属牛人2017年每月运程如何

热门文章

  • 榴莲披萨怎么做_榴莲披萨的家常做法2025-08-23
  • 正宗凉拌面怎么做_凉拌面酱汁比例是多少2025-08-23
  • 炸知了怎么做好吃_炸知了需要焯水吗2025-08-23
  • 苹果手机重量多少克_历代iPhone重量对比2025-09-05
  • 谬赞是什么意思_如何优雅回应别人夸奖2025-09-04
  • 大鹏有什么象征意义_大鹏展翅寓意什么2025-09-06
  • 小径怎么读_小径的拼音是什么2025-08-29
  • 属马和属猪的婚姻相配吗_属马与属猪合不合2025-09-09

© 2025 万物拾忆 渝ICP备2025060721号-9