• 加拿大落地移民条件_加拿大落地移民流程

    加拿大落地移民条件_加拿大落地移民流程

    科普资讯 2025-09-08

    什么是加拿大落地移民? 加拿大落地移民(Land Immigrant)指申请人持移民签证首次入境加拿大,完成“登陆”手续,正式成为永久居民(PR)的过程。 **关键点**: - 拿到CO...

  • 移民有几种方式_普通人如何合法移民海外

    移民有几种方式_普通人如何合法移民海外

    科普资讯 2025-09-08

    一、为什么大家都在问“移民有几种方式”? 打开搜索引擎,“移民有几种方式”几乎天天霸榜。原因很简单:信息碎片化、政策年年变,普通人难以一眼看清全貌。与其到处翻贴,不如一次把主流路径梳理清楚。(图片来...

  • 移民人口_如何影响城市经济

    移民人口_如何影响城市经济

    科普资讯 2025-09-08

    **移民人口如何影响城市经济?** 移民通过劳动力补充、消费扩张、税收贡献、创业带动、文化多元五大路径,持续重塑城市经济格局。 --- 移民人口结构:谁在迁入? **年龄与技能...

  • 迪拜移民条件_迪拜移民需要多少钱

    迪拜移民条件_迪拜移民需要多少钱

    科普资讯 2025-09-08

    迪拜并非传统意义上的移民国家,官方文件里几乎找不到“移民”二字,取而代之的是长期居留、永久居留与入籍三种路径。下面用问答方式拆解最常见的两个疑问:到底要满足哪些条件?到底要花多少钱?(图片来源网络,侵...

  • 草根移民需要多少钱_普通人如何移民加拿大

    草根移民需要多少钱_普通人如何移民加拿大

    科普资讯 2025-09-08

    “兜里只有几十万人民币,也能把全家搬到枫叶国吗?”——这是后台被问爆的一句话。先给出结论:可以,但路径必须精准、预算必须抠到每一分钱。下面用问答体拆解全过程,让真正的“草根”也能照表操课。(图片来源网...

  • 阿尔伯塔省移民条件_如何申请省提名

    阿尔伯塔省移民条件_如何申请省提名

    科普资讯 2025-09-08

    ```html 阿尔伯塔省移民条件到底有哪些? 想知道自己能不能走阿尔伯塔省提名(AINP)?先对照下面几条硬核指标:(图片来源网络,侵删) 年龄:18–49岁区间打分最高,但官...

  • 魁省投资移民条件_魁投多久能拿到枫叶卡

    魁省投资移民条件_魁投多久能拿到枫叶卡

    科普资讯 2025-09-08

    魁北克投资移民(QIIP)历来被视为一步到位拿枫叶卡的“黄金通道”。但2024年新政细则公布后,很多申请人最焦虑的两个问题就是:我到底够不够资格?以及整个流程究竟要多久?下文用自问自答的方式拆解所有关...

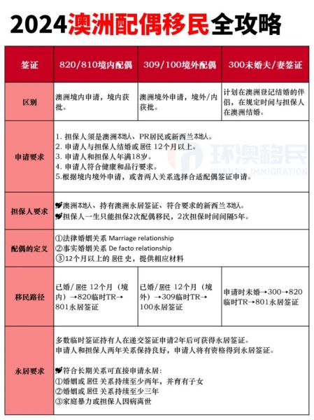
  • 澳洲配偶移民新政策_2024申请流程及材料清单

    澳洲配偶移民新政策_2024申请流程及材料清单

    科普资讯 2025-09-08

    2024年澳洲配偶移民有哪些重大变化? 内政部在2024-25财年把配偶签证配额从去年的40,500个上调至48,500个,但审核重点从“关系真实性”转向“经济担保能力与长期稳定性”。换句话说,材料...

  • 移民瓦努阿图需要多少钱_瓦努阿图护照免签国家有哪些

    移民瓦努阿图需要多少钱_瓦努阿图护照免签国家有哪些

    科普资讯 2025-09-08

    瓦努阿图位于南太平洋,以零个人所得税、审批周期短、护照含金量高闻名。许多申请人最关心的问题集中在费用与免签范围。下面用问答式拆解,把官方文件、实操案例、隐藏成本一次性讲透。(图片来源网络,侵删)...

  • 萨省移民条件_萨省移民流程

    萨省移民条件_萨省移民流程

    科普资讯 2025-09-08

    ```html 萨省移民到底难不难? 萨省移民条件并不苛刻,关键在于**职业匹配、语言成绩、工作经验**三大要素。只要满足萨省紧缺职业列表中的岗位,雅思G类达到CLB 4以上,且过去十...