• 澳洲移民雅思写作要求_如何提高分数

    澳洲移民雅思写作要求_如何提高分数

    科普资讯 2025-09-08

    一、澳洲移民到底需要多少分?官方标准与隐藏门槛 澳洲技术移民(189/190/491)普遍要求雅思总分6.0且单项不低于6.0,但热门职业如会计、IT、工程,州政府往往暗中抬到7.0甚至8.0。...

  • 英国移民难吗_英国移民条件有哪些

    英国移民难吗_英国移民条件有哪些

    科普资讯 2025-09-08

    英国移民难吗? **整体难度中等偏高,但路径多样,关键看个人背景与选择。** --- 英国移民的四大主流路径 1. 工作签证(Skilled Worker Visa) - *...

  • 香港移民上海条件_上海落户流程2024

    香港移民上海条件_上海落户流程2024

    科普资讯 2025-09-08

    香港人为什么把目光投向上海? 过去十年,**香港房价中位数翻了近两倍**,而上海核心区均价仍低于港岛三成;再加上**长三角一小时生活圈**带来的商业机会,越来越多香港家庭开始把“北上”视为长期规划。...

  • 移民526被拒怎么办_如何补材料

    移民526被拒怎么办_如何补材料

    科普资讯 2025-09-08

    为什么EB-5 I-526会被拒?先弄清三大硬伤 **资金路径不完整**、**项目文件缺失**、**个人背景疑点**是移民526被拒的三大硬伤。 自问:我哪一条踩雷? 自答:先对照RFE...

  • 移民纸丢了怎么办_补办流程多久

    移民纸丢了怎么办_补办流程多久

    科普资讯 2025-09-08

    移民纸丢了怎么办?先别慌,只要按官方流程补办,通常2-4个月可拿到新文件。下面用问答+分步拆解的方式,把最常被问到的细节一次讲透。 --- 移民纸到底是什么?丢了影响有多大 - **正式...

  • 浙江省移民办_如何申请移民政策

    浙江省移民办_如何申请移民政策

    科普资讯 2025-09-08

    ```html 浙江是民营经济大省,也是侨务大省,很多人关心“浙江省移民办_如何申请移民政策”。下面用问答+实操指南的方式,把官方流程、材料细节、常见误区一次性说透,照着做基本不会踩坑。(图...

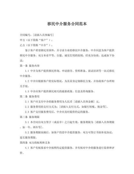
  • 移民中介合同怎么签_移民中介合同注意事项

    移民中介合同怎么签_移民中介合同注意事项

    科普资讯 2025-09-08

    移民中介合同怎么签?一句话:先确认资质、再逐条核对条款、最后留存书面证据。下面用问答+实操清单的方式,帮你把移民中介合同拆成可以一口一口吃掉的“小块”。(图片来源网络,侵删) 一、为什么...

  • 移民瑞典需要多少钱_瑞典移民费用明细

    移民瑞典需要多少钱_瑞典移民费用明细

    科普资讯 2025-09-08

    瑞典移民到底要花多少?先给一个直观数字 按照瑞典移民局(Migrationsverket)2024年最新标准,**单人首次申请居留许可需至少准备19.5万瑞典克朗(约合13万人民币)**,这笔钱覆盖...

  • 西班牙技术移民条件_如何申请西班牙技术移民

    西班牙技术移民条件_如何申请西班牙技术移民

    科普资讯 2025-09-08

    西班牙技术移民条件_如何申请西班牙技术移民? 满足官方打分表、获得雇主合同、年薪不低于行业基准线,并准备无犯罪、学历、保险等材料,即可通过“高素质人才居留”或“普通工作居留”通道递交申请。(图片来源...

  • 加拿大投资移民有什么好处_加拿大投资移民优势

    加拿大投资移民有什么好处_加拿大投资移民优势

    科普资讯 2025-09-08

    加拿大投资移民到底值不值?先看官方数据 加拿大移民局公布的《年度移民报告》显示,**过去五年通过投资移民通道获批的申请人,平均净资产增长37%**,子女进入全球前200名高校的比例高达62%。这组数...