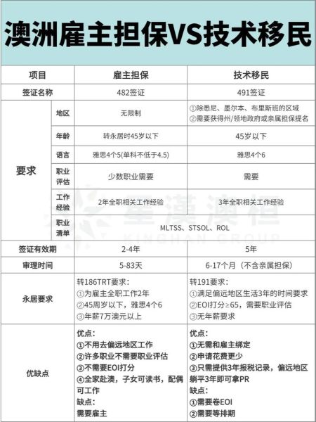
186 Employer Nomination Scheme Visa,简称ENS,是澳洲 *** 为弥补本地技术短缺而推出的永久居留签证。与482临时签证不同,186直接给PR,无需再转永居,因此被坊间称为“一步到位绿卡”。

它有三个分支:
问:每周只工作20小时,但持续了六年,能折算成三年 *** 吗?
答:不可以。移民局以每周38小时为基准,20小时只能按0.5倍折算,需补足至等同三年 *** 。
问:自雇经历如何证明?
答:需提供公司注册文件、公司银行流水、客户合同、税单(BAS)及会计师信,证明你确实从事提名职业。
问:远程为海外公司服务,但人在澳洲境外,算相关经验吗?
答:只要职业与提名职位高度相关,且能提供工资流水、合同、社保或完税证明,移民局同样认可。
| 阶段 | 周期 | 关键动作 |
|---|---|---|
| 雇主资格 | 1–4周 | 递交Standard Business Sponsorship,获批后有效期五年 |
| 职位提名 | 8–12周 | 提交Nomination,同步进行劳动力市场测试LMT |
| 签证申请 | 6–12个月 | 体检、无犯罪、补料 |
整体周期约9–15个月,若材料齐全、雇主资质强,可缩短至半年。

| 维度 | 186 | 482 | 494 |
|---|---|---|---|
| 签证性质 | 永久 | 临时2–4年 | 临时5年 |
| 职业清单 | MLTSSL | STSOL+MLTSSL | ROL+MLTSSL |
| 工作经验 | 3年 | 2年 | 3年 |
| 转永居 | 无需 | 满3年转186 | 满3年转191 |
| 地区限制 | 无 | 无 | 除悉尼、墨尔本、布里斯班外 |
若你已拿到符合MLTSSL的Job Offer且雇主愿意直接担保,186永远是更优解;若职业只在STSOL,则先482后186;愿意在偏远地区工作且想额外加5分,可考虑494。
2023年,一位软件工程师拿到悉尼一家金融科技公司Offer,年薪92,000澳元,高于市场薪资数据91,500澳元。递交提名后,签证官调取了澳洲统计局最新数据,发现同地区同职位中位数已涨至92,500澳元,结果以“未满足市场薪资”为由拒签。雇主重新调整合同至93,000澳元并补充季度奖金说明,二次递交才获批。
教训:市场薪资每年7月更新,务必用递交当月的最新数据,并预留至少2%的缓冲。
从2024年7月起,Temporary Skilled Migration Income Threshold(T *** IT)将从70,000澳元提高到73,150澳元,所有新递交的186提名必须满足新标准。此外,内政部公布优先审理行业:
若你的职业恰好在上述领域,可要求雇主申请Priority Migration Skilled Occupation List (PMSOL) 通道,审理速度有望再提速50%。

发表评论
暂时没有评论,来抢沙发吧~