雇主移民担保(Employer-Sponsored Migration)是指境外申请人获得澳洲、加拿大、新西兰等国家境内雇主正式工作邀请后,由该雇主向移民局提出担保,帮助申请人取得永久居留或长期工作签证的移民通道。它把“找工作”与“拿身份”合二为一,是目前技术类移民中成功率更高、审理周期最短的路径之一。

自问:什么样的雇主才具备担保资格?
自答:首先查看公司是否在移民局公布的Accredited Sponsor List;其次核对近两年的财务报表,确保营业额与利润能支撑额外人力成本;最后通过LinkedIn或Glassdoor查阅在职员工评价,确认企业文化与岗位描述一致。
| 阶段 | 关键动作 | 官方周期 |
|---|---|---|
| 1. 匹配雇主 | 简历优化、面试、签Job Offer | 1-3个月 |
| 2. 雇主担保资格 | 递交Sponsorship/ LMIA申请 | 1-8周 |
| 3. 签证递交 | 在线填写、上传材料、体检 | 当天完成 |
| 4. 审理与补料 | 可能要求补充无犯罪、工资单 | 3-12个月 |
| 5. 获批与登陆 | 贴签、激活身份、入职报到 | 1个月内 |
1. 推荐信:用公司抬头纸打印,注明入职日期、职责、薪资,并留下HR直线 *** 。
2. 项目报告:挑选与提名职位最相关的三个项目,量化成果,如“将系统延迟降低40%”。
3. 银行流水:近六个月工资入账记录,需显示雇主公司名称。

Q:雇主担保期间可以换工作吗?
A:不可以。签证获批后需为担保雇主工作满至少两年,否则PR可能被取消。
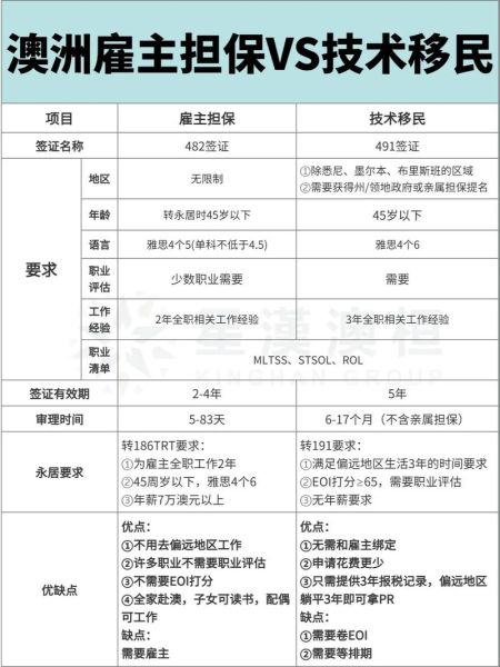
Q:雅思四个5能否申请澳洲186?
A:不行,必须四个6;若考不到,可考虑482工签再转186。
Q:配偶英语不好会影响申请吗?
A:不会拒签,但需缴纳语言培训费,澳洲现行标准为AUD 4,890。
根据2024年各国移民局会议纪要,雇主担保配额将持续增加,但审查重点转向“高薪、高技能、偏远地区”。建议申请人尽早锁定偏远地区雇主,如澳洲塔斯马尼亚、加拿大萨省,享受额外加分与优先审理。

发表评论
暂时没有评论,来抢沙发吧~