匈牙利移民多少钱_匈牙利移民费用明细

新网编辑 41 2025-09-08 10:11:23

“匈牙利移民多少钱?”——2024年主流路径整体预算约80万~150万人民币,具体取决于投资类别、家庭人数及律师服务费。下文用问答形式拆解每一笔花费,帮你快速算清账。

匈牙利移民多少钱_匈牙利移民费用明细
(图片来源 *** ,侵删)

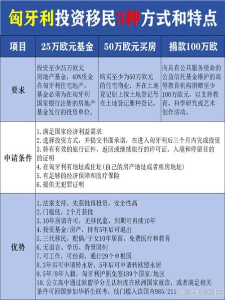
一、官方投资门槛:三种主流通道

1. 匈牙利永久居留债券计划(已暂停,仅作历史参考)

  • 2017年前:30万欧元购买5年期国债,5年后无息返还
  • 一次性发行费:4.5万欧元/家庭
  • 实际成本:约250万人民币(按当年汇率)

2. 2024年重启的“Guest Investor Program”

  • 25万欧元房地产基金:持有5年,不可赎回
  • 50万欧元住宅购房:可自住或出租,3年后可出售
  • 100万欧元公益捐赠:直接捐赠给指定高等教育机构

二、除投资额外,还有哪些隐藏花费?

1. *** 及律师费

  • 主申请人:60,000福林(≈1200人民币)
  • 配偶及子女:每人10,000福林(≈200人民币)
  • 律师/移民顾问:5,000~15,000欧元(按案件复杂度)

2. 材料公证与双认证

  • 出生、婚姻、无犯罪证明:每份300~500人民币
  • 外交部+匈牙利使馆双认证:每份200~400人民币
  • 翻译费:每页150~200人民币

3. 医疗保险与体检

  • 申根旅行保险:约1,000人民币/人/年
  • 匈牙利当地医保:成人约3,000人民币/年,未成年人减半
  • 体检:北京/上海指定机构600~800人民币/人

三、一家三口真实账单示例

项目金额(人民币)
25万欧元基金投资1,950,000
*** 申请费1,600
律师费80,000
公证双认证6,000
保险(首年)4,000
体检2,000
总计2,043,600

四、常见疑问快问快答

Q:购房50万欧元是否包含税费?

A:不包含。购房需额外支付4%印花税+2%律师费+1%中介费,合计约3.5万欧元,需提前准备。

Q:基金投资是否有收益?

A:官方要求基金必须投资匈牙利本地房地产或基建,年化收益预期2%~4%,但本金5年后才可赎回,收益并非保证。

Q:父母可以一起申请吗?

A:可以,但需证明经济依赖关系,且每位父母需额外增加5,000欧元律师费+10,000人民币 *** 费


五、如何降低整体预算?

  1. 选择基金而非购房:少交4%印花税,节省约15万人民币
  2. 提前准备材料:一次性公证认证,避免重复翻译
  3. 组团委托律师:三户以上打包,律师费可降至每户8,000欧元
  4. 避开旺季递交:使馆加急费可省500~1,000人民币

六、后续持有成本别忽视

  • 地址登记费:每年约1,000人民币(如需挂靠)
  • 续卡费:每5年换发居留卡,约2,000人民币/人
  • 税务居民认定:住满183天需申报全球收入,个税15%统一税率

七、2024年汇率与政策风险提示

福林兑人民币波动较大,2023年区间48~55:1,若欧元走强,25万欧元基金成本可能瞬间增加10万人民币。建议:

  • 提前锁定汇率,与银行做远期购汇
  • 关注匈牙利国会每季度移民法修订,若投资额上调,窗口期可能仅3个月

把以上费用逐项相加,就能得出最贴合自己家庭的“匈牙利移民多少钱”答案。提前规划、预留10%机动金,可让整个过程更从容。

匈牙利移民多少钱_匈牙利移民费用明细
(图片来源 *** ,侵删)
匈牙利移民多少钱_匈牙利移民费用明细
(图片来源 *** ,侵删)
上一篇:188移民条件_188移民流程
下一篇:北京海外投资移民条件_流程
相关文章

 发表评论

暂时没有评论,来抢沙发吧~