移民监这个词在移民圈里被反复提及,却常被误解为“蹲监狱”。其实,它指的是各国为了保持永久居民或入籍资格,对居住时间做出的硬性规定。若未满足,身份可能被取消。本文用问答形式拆解概念,并给出多条合规规避思路,帮助你在全球流动的同时保住身份。

官方文件里通常不会出现“移民监”三个字,而是用“居住义务”“更低居住天数”表述。民间之所以称“监”,是因为:
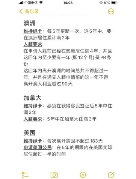
例如:加拿大要求永久居民每五年住满730天;澳大利亚规定五年内累计住满两年,否则续签受阻。
| 国家 | 身份类型 | 居住要求 | 例外条款 |
|---|---|---|---|
| 加拿大 | 永久居民 | 5年内730天 | 配偶是公民、境外为加企工作可豁免 |
| 澳大利亚 | 永久居民 | 5年内住满2年 | 与澳有 substantial ties 可酌情 |
| 美国 | 绿卡 | 单次离境不超183天 | 申请回美证可延至2年 |
| 葡萄牙 | 黄金签证 | 首年仅需7天 | 无 |
从上表可见,“监”的松紧度差异巨大,选国别时务必把居住弹性纳入考量。
加拿大允许陪同公民配偶在海外居住的时间计入730天;澳大利亚承认在境外为澳企、 *** 或国际组织工作的年限。提前规划职业路径,把“境外工作”变成合法豁免理由。
注意:回美证需在离境前递交,且不能连续使用超过两次,否则入境官会质疑真实居住意图。

加拿大算法是滚动五年,意味着你可以在第1年住满200天,第3年再住200天,第5年补齐330天,中间穿插短期商务或探亲,既分散风险又保持事业连贯。
葡萄牙、希腊等黄金签证国家,5年后可申请入籍且居住要求极低。入籍后卖掉房产,身份却永久保留,彻底摆脱移民监。
很多人担心境外居住会触发税务居民义务。其实,移民监看护照章,税务居民看183天规则或经济重心。通过设立离岸公司、改变银行开户地,可合法降低税务风险,同时满足移民监。
若主申请人实在无法满足居住,可让配偶先完成居住义务,再通过家庭团聚担保主申请人。此策略在澳大利亚、新西兰尤为常见。
错。美国绿卡看“单次离境是否超183天”,但入境官还会查累计离境时间、报税记录、房产保险等。一次短登远远不够。

风险极高。730天必须分布在任意五年窗口内,若前四年完全不在加拿大,第五年即便住满365天,仍可能因“滚动窗口”缺天数而被拒续卡。
入籍本身有更高门槛。例如加拿大要求五年内住满1095天,且报税记录齐全。永居与入籍的居住天数是叠加计算,不是替代关系。
背景:王先生拿到加拿大枫叶卡,但主要业务在中国。
最终王先生在第五年顺利换卡,并启动入籍流程。
爱沙尼亚、克罗地亚、阿联酋已推出数字游民签证,允许远程工作者合法居留且不计入移民监。虽然现阶段无法直接转永居,但为“轻移民”提供了新思路。随着全球人才竞争加剧,更多国家可能降低居住要求,转而用税收或投资绑定人才。
理解移民监的底层逻辑——国家需要确认你把生活重心放在那里——就能在规则内找到灵活解法。提前规划、善用例外、保留证据链,才是真正的“解锁”之道。
发表评论
暂时没有评论,来抢沙发吧~