美国移民签证怎么办_需要哪些材料

新网编辑 41 2025-09-08 07:46:16

一、美国移民签证到底指哪些类别?

美国移民签证(Immigrant Visa)并不是单一类型,而是分为亲属移民、职业移民、投资/创业移民、抽签移民、难民与庇护转绿卡五大板块。 自问自答: Q:我只想和父母团聚,该选哪类? A:美国公民为父母申请属于IR-5直系亲属类别,无排期,最快。 Q:公司要把我调去美国,算哪类? A:跨国公司高管走EB-1C职业移民之一优先,排期短,可加急。

美国移民签证怎么办_需要哪些材料
(图片来源 *** ,侵删)

二、办理流程全景图:从I-130到绿卡到手

  1. 资格确认:确认申请人与受益人关系或职业资质。
  2. 递交移民 *** :亲属类交I-130,职业类交I-140,投资类交I-526。
  3. 等待排期:查看每月Visa Bulletin,优先日(Priority Date)排到后进入NVC阶段。
  4. NVC缴费与DS-260:在线缴纳 affidavit of support 及签证费,填写DS-260移民签证申请表。
  5. 材料上传与审结:上传公证书、无犯罪、体检报告等。
  6. 面谈预约:广州美领馆统一受理大陆移民签证。
  7. 入境激活绿卡:签证页有效期六个月,入境后90天内收到实体绿卡。

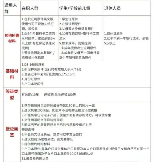
三、需要哪些材料?分角色清单一次说清

1. 主申请人必备

  • 护照原件:有效期至少六个月以上。
  • DS-260确认页:带条形码。
  • 2×2英寸白底彩照:近六个月内拍摄。
  • 出生公证:含英文翻译,需双号公证。
  • 无犯罪公证:16岁后居住超过12个月的所有国家。
  • 体检报告:广州指定体检中心封装版本,切勿拆封。

2. 美国申请人(担保人)必备

  • I-864经济担保书:最近三年税单+W2/1099。
  • 雇主信:抬头纸打印,注明职位、年薪、入职日期。
  • 银行对账单:证明流动资产。

3. 特殊类别补充材料

类别额外材料
婚姻移民(CR1/IR1)结婚证、共同财产、合照、聊天记录
EB-1A杰出人才奖项、论文、协会会员、评审证明
EB-5投资移民资金来源声明、项目PPM、认购协议

四、排期怎么查?手把手教你读Visa Bulletin

打开美国国务院官网,找到Current Visa Bulletin。 自问自答: Q:Final Action Dates与Dates for Filing有何区别? A:Final Action Dates是真正能安排面谈的排期;Dates for Filing仅允许提前递交NVC材料,不启动面谈。


五、面谈当天会发生什么?高频问题与回答技巧

  1. 安检与取号:勿带手机、U盘,只能带透明文件袋。
  2. 指纹复核:与DS-260一致。
  3. 面谈窗口:签证官通常问关系真实性、工作背景、移民目的

典型问答: Q:你们怎么认识的? A:2019年大学同学,2021年结婚,附上合照时间轴。 Q:你丈夫在美国做什么? A:软件工程师,年薪12万美元,附最近三个月工资单


六、常见拒签原因与补救方案

  • 经济担保不足:找联合担保人(Joint Sponsor),需美国公民或绿卡。
  • 公证书缺失双号:回户籍所在地公证处重新办理。
  • 体检异常:如肺结核,需完成治疗后重新体检。
  • 221(g)补件:按领馆邮件要求,30天内上传或邮寄原件。

七、拿到签证后别急着高兴,入境前还要做什么?

  1. 缴纳USCIS移民费:220美元/人,在线支付,否则收不到绿卡。
  2. 订机票:签证页有效期六个月,建议提前两周入境
  3. 打包行李:勿带肉类、种子、盗版光盘。
  4. 入境问答:准备好地址、雇主信、租房合同

八、时间线真实案例:IR-5父母移民全程记录

2022-03-15:美国公民儿子递交I-130 2022-06-10:I-130批准 2022-07-01:优先日当前,NVC建档 2022-08-20:上传DS-260与公证书 2022-10-05:审结,等待面谈 2022-12-12:广州面谈,当场通过 2023-01-08:父母入境,绿卡于2023-03-01寄到家中 全程10.5个月,关键在材料一次到位、无补件。


九、如何自己DIY而不被中介坑?

  • 官网优先:USCIS、NVC、美领馆官网信息最权威。
  • 社群互助:Trackitt、小红书、一亩三分地查看实时进度。
  • 模板下载:USCIS官网提供I-864、I-130表格填写范例。
  • 核对清单:每完成一步打勾,避免遗漏。

十、后续身份维护:拿到绿卡后必须做的三件事

  1. 搬家10天内AR-11地址变更:在线提交,避免错过重要信件。
  2. 每半年入境一次:保持绿卡有效性,否则被认定放弃。
  3. 五年入籍规划:提前三个月准备N-400,满足居住与道德品行要求。
美国移民签证怎么办_需要哪些材料
(图片来源 *** ,侵删)
上一篇:苹果手机怎么设置手写_手写输入法在哪
下一篇:猪肉饺子馅怎么调好吃_猪肉饺子馅做法大全
相关文章

 发表评论

暂时没有评论,来抢沙发吧~